随着全球化和互联网的不断发展,跨境电商已经成为一个不可忽视的新兴产业。TikTok作为全球广受欢迎的短视频平台,也正逐渐成为一个备受欢迎的跨境电商渠道。那么,对于跨境电商卖家来说,如何备货才能更好地适应TikTok平台的需求,提高销售效率和利润呢?本文将为你详细解析TikTok跨境电商的备货策略,帮助你更好地布局跨境电商业务。

创新备货方式:以数据驱动的智能备货策略
数据分析备货
在TikTok跨境电商中,数据分析是优化备货策略的关键。卖家需要密切关注市场动态、消费者需求、热销产品等信息,结合历史销售数据,制定更为精准的备货计划。通过使用大数据分析工具,对市场趋势进行预测,以更科学的方式确定备货种类、数量和库存管理策略。
智能化预测
利用人工智能技术,如机器学习和深度学习算法,对市场数据进行分析,可以更准确地预测未来市场趋势和消费者需求。通过智能化预测,卖家可以制定更加精细化的备货策略,提高库存周转率和销售效益。
拓展供应链合作:寻找优质供应商,建立长期合作关系
供应商筛选与合作
在跨境电商业务中,与优质供应商建立长期合作关系是至关重要的。卖家需要通过市场调查,了解不同供应商的实力、信誉和产品质量,选择能提供稳定货源且价格合理的供应商。与此同时,卖家还需要建立有效的沟通渠道,确保双方在合作过程中能及时解决问题,实现共赢。
供应链优化
为提高跨境电商业务的竞争力,卖家需不断优化供应链管理。这包括缩短供货周期、降低物流成本、提高库存周转率等。通过与供应商建立紧密的合作关系,采用先进的供应链管理技术,实现整个供应链的高效运作。
灵活物流方案:优化运输路径,降低运输成本
物流方案选择
针对TikTok跨境电商的备货需求,卖家需要根据产品特性、运输距离、交货时间等因素,选择合适的物流方案。比如对于时效性要求较高的商品,可以选择快递或空运;对于大件或重量较大的商品,可选择海运或陆运。同时,还需考虑物流成本对整个销售利润的影响。
运输路径优化
为降低运输成本和提高运输效率,卖家需要对运输路径进行合理规划。这包括选择经济实惠的运输方式、合理安排运输路线、减少中转环节等。通过优化运输路径,可以降低运输时间和成本,提高商品到达消费者手中的速度。
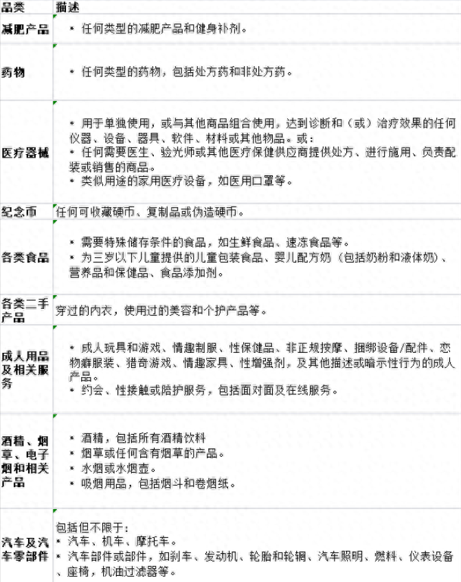
国内备货仓限售商品


同时有部分商品销售前需要经过批准,可向运营经理申报,由运营经理批准发出邀约后方可销售。

在TikTok跨境电商中,备货是一项至关重要的环节。卖家需要结合数据分析、供应链合作和灵活物流等方面制定备货策略。通过不断优化备货方式,提高销售效率和利润,进一步扩大跨境电商业务的发展空间。在这个过程中,卖家还需时刻关注市场动态和消费者需求变化,以便及时调整备货策略,为消费者提供更优质的产品和服务。
了解 宝藏号 的更多信息
订阅后即可通过电子邮件收到最新文章。